V članku je obravnavan pojav enosmernega električnega obloka v fotonapetostnih (PV) elektrarnah, ki je pomembno, a pogosto podcenjeno tveganje za požarno varnost. Poseben poudarek je namenjen razliki med serijskim, vzporednim in ozemljitvenim enosmernim oblokom, obstoječemu stanju standardizacije ter dejanski izvedbi zaščitnih funkcij v razširjenih inverterjih na terenu. Članek izpostavlja razkorak med razpoložljivo tehnologijo in prakso na terenu.
V svoji poklicni karieri, povezani z nadtokovno zaščito električnih naprav, vključno s fotonapetostnimi sistemi, sem se večkrat srečal s problematiko, ki je širši javnosti razmeroma neznana, posledice pa so lahko zelo resne. To je pojav električnega obloka v fotonapetostnih sistemih, ki se v praksi pogosto kaže kot požar na fotonapetostnih elektrarnah.
V zadnjih letih tudi v Sloveniji vse pogosteje zasledimo poročila o požarih na fotonapetostnih elektrarnah, tako na individualnih stanovanjskih objektih kot na gospodarskih poslopjih. Hitra rast trga fotovoltaike v zadnjih 15 letih je prinesla veliko število nameščenih sistemov in s tem tudi veliko število električnih spojev, ki predstavljajo potencialna mesta nastanka obloka.
Dejavniki tveganja za nastanek obloka
Verjetnost nastanka električnega obloka v fotonapetostnih sistemih narašča zaradi kombinacije več dejavnikov:
- staranje izolacijskih materialov,
- degradacija izolacije zaradi ultravijoličnega sevanja,
- mehanske obremenitve vodnikov in konektorjev,
- popuščanje in oksidacija električnih spojev,
- nekakovostna ali nestrokovna montaža (na primer stiskanje MC-konektorjev),
- časovna komponenta obratovanja sistema.
Zlasti starejši fotonapetostni sistemi so zaradi navedenih dejavnikov bistveno bolj izpostavljeni tveganju nastanka obloka, pri čemer se tveganje s starostjo sistema dodatno povečuje.
Vrste električnih oblokov v fotonapetostnih sistemih
V fotonapetostnih sistemih ločimo tri osnovne vrste enosmernih oblokov:
- serijski enosmerni oblok,
- vzporedni enosmerni oblok,
- enosmerni oblok proti ozemljitvi.

Slika 1: Vrste oblokov
Serijski enosmerni oblok
Serijski oblok nastane v seriji z bremenom med fotonapetostnim generatorjem in inverterjem. Najpogostejši vzrok je postopno povečevanje kontaktne upornosti na spojih (vijačni spoji, konektorji, stisnjeni spoji). Povečana upornost povzroči lokalno segrevanje, ob izpolnjenih pogojih pa tudi nastanek električnega obloka.
Serijski oblok je z vidika zaščite relativno manj problematičen, saj ga je mogoče učinkovito prekiniti z izklopom bremena, torej inverterja. Prav zato je med fotonapetostnim generatorjem in inverterjem nujno treba vgraditi ustrezno enosmerno ločilno stikalo.
Vzporedni enosmerni oblok
Vzporedni oblok nastane vzporedno z bremenom oziroma fotonapetostnim generatorjem. Njegov tipičen vzrok je poškodovana ali degradirana izolacija vodnikov, ki lahko s časom izgubi svoje dielektrične lastnosti.
Ta vrsta obloka je bistveno nevarnejša, saj obloka ni mogoče pogasiti zgolj z odklopom inverterja. Poleg tega ga je težko prekiniti tudi z zmanjšanjem osvetlitve modulov, saj popolno zasenčenje v praksi ni izvedljivo. Pogosto vzporedni oblok ugasne šele ponoči, ko fotonapetostni generator preneha oddajati energijo. Do takrat pa obstaja resna nevarnost požara, zlasti pri objektih z leseno strešno konstrukcijo.
Enosmerni oblok proti ozemljitvi
Oblok proti ozemljitvi se pojavlja predvsem v sistemih brez ločilnega transformatorja oziroma v sistemih, kjer je negativni pol enosmerne strani ozemljen. Tipičen primer je oblok, ki nastane na prenapetostni zaščiti ali ob okvari izolacije proti ozemljenim delom.

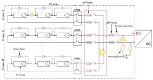
Slika 2: Mesta oblokov

Standardizacija in normativni okvir
Na področju zaznavanja električnih oblokov v fotonapetostnih sistemih je trenutno ključen standard IEC 63027, DC Arc Fault Circuit Interrupters (AFCI) for photovoltaic systems (SIST EN IEC 63027:2023, Fotonapetostni sistemi – Zaznavanje enosmernega loka in prekinitve (IEC 63027:2023)
Ta standard:
- določa zahteve za zaznavanje serijskega enosmernega obloka v fotonapetostnih nizih,
- določa funkcionalne zahteve za AFCI-naprave v enosmernih tokokrogih,
- opisuje preskusne metode za serijski enosmerni oblok (najbolj kritičen pojav v fotonapetostnih sistemih),
- obravnava različne nivoje toka in napetosti,
- določa odzivne čase in zanesljivost izklopa,
- vključuje tipične fotonapetostne scenarije (konektorji, degradirani vodniki, delni prekinitveni kontakti).
Pomembno je poudariti, da je standard IEC 63027 namensko omejen izključno na serijski enosmerni oblok. Najpogostejši vzroki obloka, ki jih standard obravnava, so konektorji MC4, poškodovani vodniki, slabo zategnjene priključne sponke na ločilnikih in nekakovostni stisnjeni spoji.
Obravnava vzporednega enosmernega obloka
Vzporedni enosmerni oblok v omenjenem standardu ni neposredno obravnavan. Razlog je v njegovi naravi, saj je praviloma kratkostični pojav, pri katerem je tok omejen z notranjo upornostjo fotonapetostnega niza in obstoječimi zaščitnimi elementi.
V praksi vzporedni enosmerni oblok navadno sprožijo:
- klasične nadtokovne zaščite (varovalke, enosmerni odklopniki),
- naprave za nadzor izolacije.
Kljub temu pa odzivni čas in učinkovitost teh zaščit v realnih pogojih nista vedno zadostna za preprečitev požara.
Praksa na terenu – primer inverterjev SolarEdge
V Sloveniji inverterji SolarEdge obsegajo približno 90 % trga hišnih fotonapetostnih elektrarn. Ti inverterji imajo vgrajeno funkcijo zaznavanja električnega obloka (AFCI). Ključno vprašanje pa je, ali je ta funkcija dejansko aktivirana.
Izkušnje s terena kažejo, da AFCI-zaščita pogosto ni vključena v tovarniških nastavitvah. V predstavitvi SolarEdge – Safety on PV Systems avtorja Jasona Kiragea je navedeno, da je zaščita pred električnim oblokom privzeto izklopljena.

Slika 4
Slovenska tehnična regulativa (tehnične smernice in pravilniki za električne inštalacije) trenutno ne zahteva obvezne aktivacije AFCI-funkcije. Posledično mora zaščito vključiti uporabnik ali monter, vendar:
- je uporabnik praviloma laik in se pomembnosti AFCI ne zaveda,
- monterji pogosto sledijo minimalnim zakonskim zahtevam in zaščite ne aktivirajo, če to ni izrecno zahtevano.
Razlogi za takšno odločitev proizvajalcev so verjetno večplastni:
- zmanjševanje tveganja lažnih izklopov zaradi elektromagnetnih motenj,
- neenotna zakonodaja med posameznimi državami,
- prilagajanje trgom z različnimi varnostnimi zahtevami.

Slika 5: Komunikacija
Pojav električnega obloka v fotonapetostnih sistemih predstavlja resno tveganje za požarno varnost, ki je v praksi pogosto podcenjeno. Tehnologija za zaznavanje serijskega enosmernega obloka obstaja in je vgrajena v sodobne inverterje, vendar brez ustrezne regulative in ozaveščenosti ostaja neizkoriščena.
Za izboljšanje varnosti fotonapetostni sistemov bi bilo smiselno:
- jasno normativno zahtevati uporabo in aktivacijo AFCI-zaščite,
- dodatno izobraževanje monterjev in projektantov,
- ozaveščati uporabnike o požarnih tveganjih in zaščitnih funkcijah njihovih sistemov.
Le s kombinacijo tehničnih rešitev, ustrezne zakonodaje in dobre prakse je mogoče učinkovito zmanjšati tveganje požarov v fotonapetostnih sistemih.
→ Celoten članek je objavljen v Elektrotehniški reviji številka 1/2026
Avtor:
Brane Lebar, ETI d.o.o.
Ne spreglejte pa tudi strokovnih predstavitev:
OBVEZNO zagotavljanje in preverjanje varnosti delovanja SONČNIH ELEKTRARN | Nova zakonodaja in aktualne Tehnične smernice
POŽARNA VARNOST obnovljivih virov energije – malih elektrarn, ePolnilnic, hranilnikov električne energije in pripadajočih inštalacij | Energetske naprave za pridobivanje in shranjevanje električne energije | Sončne, vetrne, hidroelektrarne in elektrarne na biomaso in biopline | Polnilna infrastruktura za eVozila
Sodobna integracija in kibernetska varnost OVE naprav | Nove tehnologije za razpršeno proizvodnjo, shranjevanje in pametno upravljanje energije | Sončne elektrarne, male hidroelektrarne, vetrni sistemi, hranilniki električne energije, toplotne črpalke, polnilne elektro in vodikove postaje, rešitve za dvig energetske učinkovitosti ter vloga IoT in digitalizacije
Tehnični predpisi, standardi in certifikati za postavitev in obratovanje naprav OVE & ePolnilnic | Tehnično in ekonomično optimalno delovanje

Naročilo revije:
Enoletna naročnina: 29,70 €
Enoletna naročnina za študente in dijake: 19,80 €




![[Prenovljeno] HRANILNIKI ELEKTRIČNE ENERGIJE – neodvisna in zanesljiva (samo)oskrba z električno energijo HRANILNIKI ELEKTRIČNE ENERGIJE – neodvisna in zanesljiva (samo)oskrba z električno energijo](https://elektrotehniska-revija.si/wp-content/uploads/2019/12/template-izobrazevanja-z-datumi-2025-53-1-100x70.jpg)